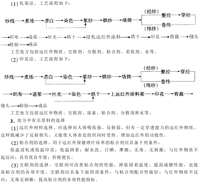
一、抑菌织物设计实例 (一)抑菌非织造布的设计和生产 1.生产方法及工艺流程 (1).生产方法。可采纳纺丝成网法、热轧法、水力喷刺法等工艺。
免责声明:本站发布的有些文章部分文字、图片、音频、视频来源于互联网,并不代表本网站观点,其版权归原作者所有。如果您发现本网转载信息侵害了您的权益,如有侵权,请联系我们,我们会尽快更改或删除。
联系人:杨经理
手 机:13912652341
邮 箱:34331943@qq.com
公 司:昆山市英杰纺织品进出口有限公司
地 址:江苏省昆山市新南中路567号双星叠座A2217