引纬机构
欢迎光临~昆山市英杰纺织品进出口有限公司
  咨询电话:0512-55230820

BTY

引纬机构

    1.气源净化
    为保证喷气织机的良好运转,供给织机的压缩空气的质量极为重要。从压缩机输出的压缩空气中含有一些水分、油滴和灰尘,如直接用于引纬会引起主辅喷嘴及管路中附着物逐渐增加,气流沿程压力损失增大,造成能耗增加,严峻时会造成气路堵塞;引起电磁阀动作灵敏度下降,影响动作定时的精确性;引起调压阀灵敏度降低,影响引纬气压的稳定;引起零件生锈,污染纺纱线,产生疵点,影响织物下机一等品率。因此,压缩空气需经气源净化装置处理,滤掉粒度较大的各种杂物后,才能用于引纬。经气源净化装置处理过的压缩空气,也并非非常纯净,仍旧含有肯定量的微小的水、油粒子和细小灰尘。压缩空气的纯洁程度,由气源净化装置中的过滤器精度决策。当然,压缩空气越洁净越好,但是过滤器精度越高,其产生的压降越大,即能耗越大,气流量越小,因此要合理选择空气过滤器。过滤器精度一般要求为含油量小于0.01mg/kg,除尘精度为0.3μm。

    2.气压调节装置
    用于喷气织机的空气压缩机输出气压一般为0.7MPa(7kg/cm2),要求输送到织机处时气压通常不低于0.55MPa(5.5kg/cm2)。主喷嘴、辅喷嘴、剪切喷、常喷、牵伸喷等喷射气流的作用不同,对气压高低的要求也就不同。因此,喷气织机必须设置气压调节或气流调节装置,以满足对气压高低或流量大小的不同需求。气压调节箱的作用是根据各喷射气流对气压的不同需要,来调节供给各喷嘴的压缩空气的压力。各喷嘴气流压力应分别调节。因此,每一喷气气流都有一调压阀或节流阀和之对应。
    气压高,气流速度就快,对纬纱的牵引力也就越大,这是对引纬有利的一面。但气压过大时易引起断纬等引纬故障;气压过低时,会产生纬纱引不到位或纬纱到达规定位置处时间滞后的引纬故障。其它,气压和能耗是成正比的,压力越高能耗越大,所以要合理调整供给各喷嘴的压力,在保证引纬顺利的前提下气压应完量低。
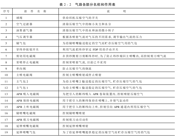
    各调压阀名称和作用:
    (1)常喷调压阀:是设定主喷嘴常喷气流大小的调压阀。常喷气流的作用是在非引纬时间内对纬纱进行操纵,使其不逃离主喷嘴,以保证引纬的连续。
    (2)剪切喷调压阀:是设定主喷嘴剪切喷气流大小的调压阀。剪切喷气流的作用是在供纱侧剪刀作用时,对纬纱进行操纵,预防纬纱在张力作用下脱离主喷嘴,以保证引纬的连续。
    (3)主喷调压阀:是设定主喷嘴引纬气流大小的调压阀。引纬气流的作用是在辅喷气流的配合下将纬纱牵引穿越织口完成引纬。
    (4)辅喷调压阀:是设定辅喷嘴引纬气流大小的调压阀。辅喷引纬气流的作用是对主喷引纬气流的能量进行补充,以使引纬气流的速度恒定,保证在规定范围内对纬纱有效牵引。
    织机转速提高时,应相应地提高主、辅喷嘴的压力。
    3.气路
    有各种规格的塑料管,管接头,多目座、单向阀、节流阀用来将气源净化、气压调节、主辅气包、各电磁阀、主喷嘴、辅喷嘴等按肯定的顺序连接起来。形成满足使用要求的气流通道。
    软管、管接头的大小规格依据不同气流量大小而定。直径略大有利于减少沿程压力损失。
    4.主喷嘴
    主喷嘴是气流引纬的关键零件,它的性能直接影响着引纬效果。喷气织机上,引纬工作主要是由主喷嘴、辅喷嘴及异形筘共同完成的。
    主喷嘴的作用是:将进入主喷嘴的压缩空气,按工艺要求进行调制,加速并充分地作用于纬纱表面,使纬纱从静止加速到引纬所需的飞行速度。将纬纱输送到异形筘槽内并确定纬纱正确进入异形筘槽内的角度和位置。
    喷气织机主喷嘴数量根据织物决策,有单喷、双喷、四喷、六喷、八喷。在织造单色织物时可设一个或两个。用双喷织造单色织物,可提高织物布面质量和织机速度,这是因为两个主喷嘴轮流供纬,可相对降低纬纱在筒子上的退绕速度,降低纬纱断头率,减少纬纱条干不匀对织物的影响。
    新型喷气织机为了实现高速时的稳定引纬,加装了辅助主喷嘴,辅助主喷嘴和主喷嘴构成串联组合关系,可以缩短纬纱加速时间,从而为喷气织机提高运行速度或拓宽筘幅制造了条件。
    2A型主喷嘴的结构见图2-5。

    喷气织机主喷嘴由三部分组成,即喷嘴体B、喷嘴芯A、导纱管C。喷嘴内气流通道则由气流加速区、纬纱引射区和纬纱加速区组成。由储纬器引来的纬纱从入口k进入引纬流道l。由主气包来的高压气流从气流入口a进入喷嘴。
    5.辅助主喷嘴
    用于配合主喷嘴用较低的气压对纬纱进行加速,可减少纬纱断头率,在宽幅或高速运行等纬纱张力较大的场合应用效果明显。会增加织机气耗量,在窄幅或中低速织布时不宜采纳。
    气室b为环状,气流进入气室时沿轴线方向及圆周方向流动,产生高速涡流。整流槽c为沿圆周分布的许多轴向条沟,气室的高速涡流在流过沟槽时得到流动方向的调整,成为轴向气流。
    第二气室d也是环状,但气流在第二气室已成为轴向流动的高压气流。然后,气流由锥状收缩管e加速,达到接近音速的流速。喉部f是截面小的环形缝隙流道,气流通过喉部后,流速可达到当地音速。经过h处后,流速会快速下降。
    导纱管C为变截面管流流道,一端插进喷嘴体,和喉部相连,另一端伸入大气,并对准筘槽,喷嘴芯A的头端成圆柱状,伸进导纱管腔,和导纱管内壁形成圆环状缝,气流自出口h流出时,速度已接近音速以便能在纬纱引射区i内形成有力的引射区而将纬纱引入喷嘴内,高速气流在较长的导纱管C内对纬纱进行充分作用使纬纱获得足够高的速度飞进梭口。
    主喷嘴安装时要非常注意,若安装位置不合适将会严峻影响纬纱的飞行状态。主喷嘴应完可能靠近布边,同时其轴心线应对准异形筘槽的中心线为佳。
    6.辅助喷嘴
    又称接力喷嘴,简称辅喷嘴它向着纬纱行进方向的斜上方喷射气流。辅助喷嘴结构图见图2-6。

    (1)辅助喷嘴的作用:在纬纱到达之前喷射,带动纬纱前方空气休闲,减少空气对纬纱的阻力;使纬纱前端产生相对负压,对纬纱有吸引作用;补充主喷气流的能量,使引纬气流保持肯定的速度,以接力的方式将纬纱送过梭口;克服纬纱重力,使之在筘槽中心略偏上的位置飞行。
    在正常运转时,辅助喷嘴的气耗总量和气压和机上筘幅有关。
    辅助喷嘴的性能和外观质量直接影响到织机速度、织造效率、能耗大小和织物质量。因此对辅助喷嘴的性能有如下要求:
    喷嘴出口风速高,各喷嘴间风速的一致性好;气流集束性好,射程完可能远;有精确的喷射角度;内腔和表面完滑。
    (2)辅助喷嘴的类型:辅助喷嘴的外形和尺寸因机型和织物品种不同而有所不同。辅助喷嘴的分类,一般是根据其喷孔的数目和形状分成圆形孔和非圆形孔两大类。圆形孔可分为单孔、双孔、五孔、七孔、十孔、十九孔和二十一孔等;非圆形孔可分成长方形孔、海星状孔等。
    由于各种辅助喷嘴在其气流进口处的管径、管子长度、压扁形状、孔数及孔径等都存在着差异,在供气压力相同的条件下,各种辅助喷嘴的出口风速不完相同。在生产中,单孔和多孔都得到了广泛的使用。日本津田驹系列采纳单孔辅助喷嘴、丰田JA采纳双孔,而欧洲各国多采纳多孔的辅助喷嘴。辅助喷嘴喷孔示意图见图2-7。

    辅助喷嘴在筘座上的分布如图2-8所示,一般情况下,辅助喷嘴以5个为一组,也有2个、3个或4个为一组,每组喷嘴受控于一个电磁阀。因此,同组几个辅助喷嘴的开闭时间是一样的。辅助喷嘴数和筘幅有关,各组喷嘴喷射时间互相衔接,各喷嘴间距通常为60~80mm,标准设定80mm。

    为幸免纬纱飞至接近出口侧时,纺纱线质量的影响引起速度减小和纬纱头端飘动的现象,可以减小出口侧辅喷嘴的间距,以确保纬纱头端保持高速飞行和伸直。
    (3)辅助喷嘴的调整:使用完电频闪仪观看纬纱飞行状态。根据纬纱飞行的不同状态调整辅助喷嘴。
    理想的纬纱飞行姿态如图2-9(a),大的“波形”纬纱在筘槽中心偏上方飞行的状态是理想的。

    如图2-9(b),小的“波形”纬纱不规则时,辅助喷嘴应进行以下调整:安装角度变小;安装高度升高;提高气压;清扫钢筘。

    整个纬纱都在筘槽中心偏下方飞行时,辅助喷嘴应作如下调整:加大安装角度;缩短安装间距。
    (4)延伸喷嘴:延伸喷嘴也叫牵伸喷嘴,安装在末一只辅助喷嘴之后,位于布幅之外。延伸喷嘴的结构和辅助喷嘴相似,供气时间长,可牵引纬纱伸直。当主、辅喷嘴先后关闭后,延伸喷嘴仍继续保证喷射,以免在综平前纬纱反弹。用于预防纬纱反弹产生纬缩等,多用于纬纱为强捻长丝或包芯纱等场合。采纳较高的气压会增加织机气耗量(图2-10)。
AAAEGRTHRTH


免责声明:

免责声明:本站发布的有些文章部分文字、图片、音频、视频来源于互联网,并不代表本网站观点,其版权归原作者所有。如果您发现本网转载信息侵害了您的权益,如有侵权,请联系我们,我们会尽快更改或删除。

上一条: 引纬机构 下一条: 引纬机构
用手机扫描二维码关闭
二维码