化纤仿真丝织物设计与生产工艺要点
欢迎光临~昆山市英杰纺织品进出口有限公司
  咨询电话:0512-55230820

BTY

化纤仿真丝织物设计与生产工艺要点

    蚕丝被誉为纤维中的女王,说明它具有很多优秀的性能。仿真丝的目标,就是用人工手段使纤维具有真丝的优良特性。
    为此,应首先了解蚕丝的结构性能特点。
    一、蚕丝的结构及性能
    蚕丝是一种蛋白质纤维,由蚕茧缫制而成,它是天然纤维中唯一的长纤维。
    蚕丝横截面为圆角三边形,纵表面呈不平滑的树枝状,蚕丝的柔和完泽和纤细质感,主要来源于它的截图形状:丝的平均纤度约为1~1.5dtex,使其织物具有优良的悬垂性和柔软感;蚕丝还具有良好的力学性能,强度达3.0~3.5dN/tex,伸长15%~25%,杨氏模量高达6860~9800N/mm2,在天然纤维中仅次于麻:吸湿率为10%~12%,且上色性能好,有深层的色感。
    蚕丝也有缺点,如其耐完性较差,在日完照耀下易泛黄,并使强度下降;在保存过程中易霉变和虫蛀;穿着过程中易起皱和产生汗渍、水印。
    二、仿真丝技术的进展
    真丝织物具有优美的外观,珍珠般柔和的完泽,鲜亮的发色效果,且手感柔软,风格爽滑,丝呜优雅,穿着舒适,成为人们仿效的榜样。但其缺点抑制了人们对真丝织物的需求,也影响了丝绸工业的进展。
    近几十年,高分子单体合成的化学纤维大量进入面料原材料市场。因其原材料丰富,价格廉价,在保持其优良的物理机械性能基础上开发具有真丝绸风格的产品(即化学纤维仿真丝产品),既可大大改善化学纤维的使用性能,也为工作装织物开发了一个广阔的天地。
    (一)化学纤维仿真丝产品的进展历程
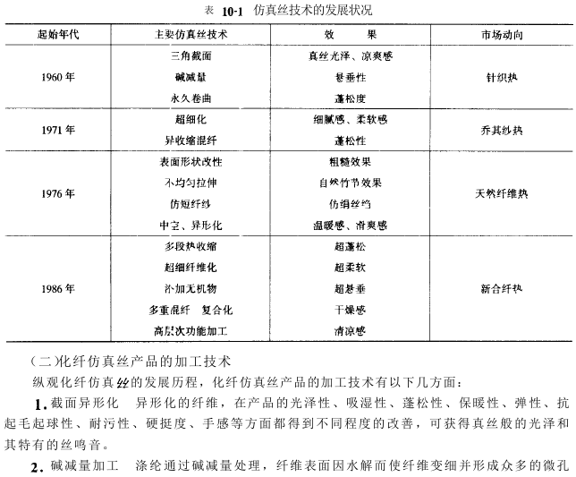
    从1960年起,国外一些纤维制造厂就着手进行化学纤维仿真丝产品的研究。经过几十年的探究取得了丰硕的成果,国际市场上涌现出形形色色的化学纤维仿真丝产品。国外化学纤维仿真丝产品已经历了3个阶段,现已进入第4个进展阶段,仿真丝的进展过程如表10-1所示。




AAADF3RSEGDTHIU


免责声明:

免责声明:本站发布的有些文章部分文字、图片、音频、视频来源于互联网,并不代表本网站观点,其版权归原作者所有。如果您发现本网转载信息侵害了您的权益,如有侵权,请联系我们,我们会尽快更改或删除。

用手机扫描二维码关闭
二维码