美国东部时间2016年11月9日凌晨1:40,美国总统选举结果揭晓,特朗普赢得足够的选举人票(270票),取得本届大选胜利。他将是美国史上首位毫无从政经验的地产商总统。
特朗普获胜的消息传出后,市场闪崩。墨西哥比索跌至历史新低,美元兑墨西哥比索涨约13%。美元/日元跌超3.5%。跌破102日元关口。
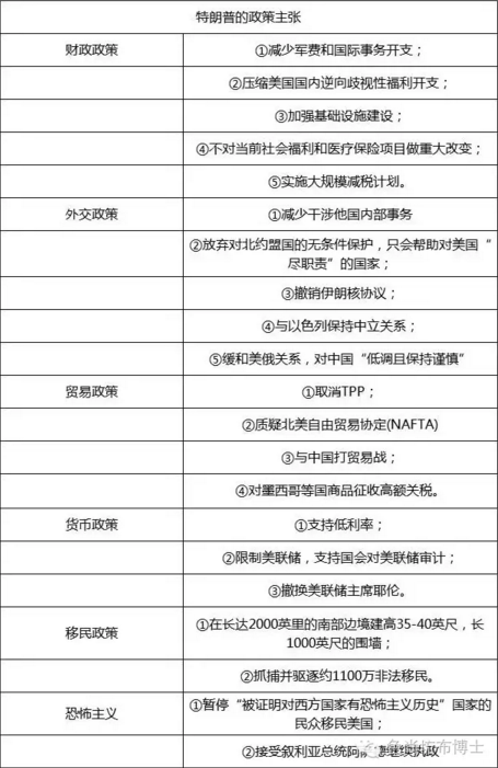
特朗普的主要政治主张

从上表中我们可以看到特朗普上台会对中国外贸造成重大影响外。
1.对华贸易主张更加强硬
特朗普的贸易政策,显示了对外贸易政策的相对限制,和针对中国贸易往来的强硬态度,非常是特朗普曾主张对从中国进口的商品征收高额关税。长远影响来看,贸易爱护政策或削弱中国企业的外贸盈利水平,A股市场非常是出口板块(如面料、机电行业)长期将面临负面影响。
他竞选时就有两项主张主要非常针对中国:
,当选后将命令财政部长把中国定为汇率操作国。一旦确定某国存在汇率操作,美国将不仅通过IMF向该国政府施加压力,要求调整其汇率政策,更可能通过对该国出口商品征税等贸易手段进行报复。
第二,若是中国不配合美国的话,将会对来自中国的全部进口商品征收45%的惩处性关税。
日本大和资本市场公司驻香港的首席经济学家赖志文(Kevin Lai)称,特朗普当选后可能将美国对中国的贸易关税由目前的4.2%上升至45%,将令中国对美国的出口下跌4,200亿美元或87%。而这个还没有把外商撤资计算在内。他估量,在45%关税情境下,预期出口制造业会由中国移向美国或其他国家,使外资直接投资(FDI)出现撤资规模达到4260亿美元(约GDP的3.91%)。而即便是15%的低配版关税,也将令中国损失1.8%的GDP。

2.中美局部贸易战可能爆发
中美局部贸易战可能爆发。特朗普当选,虽然中美全方位贸易战不太可能爆发,但出于兑现竞选承诺的考虑,必定会做出一些象征性的姿态,估计会针对部分中国商品提高关税或设置壁垒,中美贸易摩擦将会增加。目前,美国自中国的进口商品以机电产品为主,据美国商务部数据,2015年进口额2370亿美元,占美国自中国进口总额的49%。家具玩具、面料品及原材料和贱金属及制品分别居美国自中国进口商品的第二、第三和第四位,2015年进口额分别为556.1亿美元、426.2亿美元和248.7亿美元,占美国自中国进口总额的12%、9%和5%。
3、抛弃TPP,对中国利好
众所周知,特朗普是一个反对自由贸易的积极拥趸者,呼吁将制造业、工作机会带回美国本土,其甚至扬言美国人将退出WTO!
作为美国重返亚洲战略的重要组成部分,TPP是经济总量占经济四成以上的小WTO,恰恰把中国这个亚洲重大经济体排解在外,虽然美国也摆出欢迎中国加入谈判的姿态,但其从经济上遏制中国才是TPP开始的初衷。虽然TPP并不是针对面料产业的贸易谈判,但十几个成员国都特别重视面料领域,特别是美国、越南等,因此,该协定引起了面料业界的广泛关注。TPP规则中“零关税”和“原产地规则”对行业出口影响大。

特朗普曾在讲公开公开称不会同意美国加入跨太平洋伙伴关系协定(TPP),称该协议是对美国人民的背叛,将会扩大美国的贸易逆差,减少美国的制造业岗位。认为该协议“是对美国商业的攻击”,是“一个坏交易(bad deal)”。
如果美国撤出,该协定失败,中国就可以幸免因被这项贸易协定排解在外而遭遇的不利经济影响。
结语
此次大选,对中国面料行业的外贸出口有利有弊。面料企业应树站更为强烈的危机感。在任何环境的鞭策下,我们的布料企业只有更加地努力变革、创新,加速,才能保证订单不完全转移,给自身留出生存空间!
除了对中国外贸造成重大影响外。大家要紧密注意出口墨西哥的风险。昨日,墨西哥比索对美元大幅贬值超过10%,逼近历史低位。
免责声明:本站发布的有些文章部分文字、图片、音频、视频来源于互联网,并不代表本网站观点,其版权归原作者所有。如果您发现本网转载信息侵害了您的权益,如有侵权,请联系我们,我们会尽快更改或删除。
联系人:杨经理
手 机:13912652341
邮 箱:34331943@qq.com
公 司:昆山市英杰纺织品进出口有限公司
地 址:江苏省昆山市新南中路567号双星叠座A2217